******中国·yl23411(永利)集团官网-Officialwebsite
 
 学校首页 | 院部首页 | 学院新闻 | 学院概况 | 学生工作 | 党建工作 | 招生信息 | 实习就业 | 专业建设 | 科学研究 | 对外交流 | 资源下载 | 卫校官网 | 附属医院 
文章内容
当前位置: 院部首页>>实习就业>>就业信息>>正文
重庆市开州区中医院 2025年公开招聘临聘人员简章(37名)
2025-05-16 10:18  

为优化人才结构,加强人才队伍建设,根据医院发展需要,现面向社会公开招聘临聘人员。现将有关事宜通知如下:




0 1
一、工作原则


坚持公开、平等、竞争、择优原则,按照德才兼备的标准,采取考试与考核相结合的方式进行。





0 2
二、招聘岗位及人数


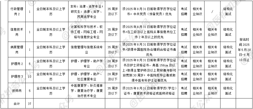
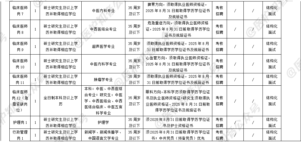
本次公开招聘临聘人员37名,具体招聘岗位详见《重庆市开州区中医院2025年公开招聘临聘人员岗位表》(附件1)。

undefined

undefined

undefined





0 3
三、报考条件


(一)基本条件。

1. 具有中华人民共和国国籍;

2. 遵守中华人民共和国宪法和法律,具有良好的品行;

3. 身体健康,符合事业单位聘用体检标准;

4. 具有国家规定的该岗位所需的必要条件;

5. 符合事业单位人事管理回避规定。

曾因犯罪受过刑事处罚或被开除公职的人员,刑罚尚未执行完毕或属刑事案件被告人、犯罪嫌疑人,司法机关尚未撤销案件、检察机关尚未作出不起诉决定或人民法院尚未宣告无罪的人员,在接受高等教育时受到开除学籍处分的人员,尚未解除党纪、政纪处分或正在接受纪律审查、监察、调查的人员,因违反法律法规或单位人事纪律等被单位辞退或解聘未满5年的原机关事业单位工作人员,最高人民法院公布的失信被执行人,国家有关部委联合签署备忘录明确的失信情形人员,法律法规规定的其他情形人员,不得报考。

(二)工作经历计算。

本简章所要求的工作经历计算截止时间为2025年6月,如考生连续工作时间为2024年6月至2025年5月,则视为工作经历满一年,以此类推。高校毕业生在校期间的社会实践经历,不视为工作经历。

(三)年龄计算。

本简章所要求的年龄计算截止时间为2025年6月30日,如“35周岁及以下”,指未满36周岁,即在1989年6月30日及以后出生,以此类推。

(四)毕业(学位)证书及专业。

考生应凭已取得的毕业(学位)证书报考。其中,2025年应届毕业生按即将获得的最高学历(学位)及对应专业报考,暂未取得招聘条件要求的毕业(学位)证书及相应资格证书的,可提供学籍证明(学信网)或其他报考佐证材料。

招聘专业资格条件审查,以毕业证书(参考学位证书或第二学士学位证书,不含辅修专业或辅修学位相关证书)载明的内容为准。

(五)特别说明。

1. 本简章所指“以上”“以下”“以前”“以后”均包含本级(数),如35周岁及以下,均含35周岁;1年及以上工作经历,指工作经历满1年,以此类推。

2. 本简章所涉及的时间节点,除明确规定外,均以本简章发布之日计算。

3. 本简章要求各类职业(执业)资格条件,以证书原件或发证机关提供的佐证材料为准,除明确规定外,须在现场资格审查时提供。





0 4
四、报名及资格审查


本次公开招聘采取现场报名的方式进行,不接受其他方式报名,并只能选择一个岗位报名。考生应仔细阅读本简章中要求的“报考条件”,诚信、准确、规范填写《重庆市开州区中医院公开招聘临聘人员报名表》(附件2,以下简称《报名表》),凡存在隐瞒事实、弄虚作假等违规违纪报考行为的,一经查实,取消其报名资格,后果由考生本人承担。

(一)报名时间。

1. 临床医师岗1—12、护理岗1、行政管理岗1报名时间为2025年5月20日—2025年12月31日(上午8:00—12:00,下午14:30—16:30,节假日除外)。根据报名情况,适时组织考试考核,期间招满即止(含公开招聘事业单位工作人员等方式)。

2. 行政管理岗2、信息技术岗、病案管理岗、护理岗2、护理岗3、技师岗报名时间为:2025年5月20日—2025年6月10日(上午8:00—12:00,下午14:30—16:30,节假日除外)。

(二)报名地点。重庆市开州区中医院人力资源科(医院行政楼502室)。

(三)报名材料。(1)《报名表》;(2)近期免冠照片1张(1寸);(3)本人有效身份证原件和复印件;(4)本人学历证书、学位证书原件和复印件(学历证书、学位证书须分别在“学信网”和“学位网”上验证);(5)开具无违法犯罪证明;(6)报名所需资格证件及其他材料的原件及复印件。

考生报名材料提交后,一律不得更改,因材料错漏等原因导致无法报名,由考生自行负责。医院进行现场资格审查,凡审查不合格的,取消进入下一环节资格。





0 5
五、考试考核


本次公开招聘采取考试、考核方式,分为理论考试、技能考试和面试,分值各100分。

(一)考试考核方式。

1. 临床医师岗1—12、护理岗1、行政管理岗1(考核招聘):面试;

2. 行政管理岗2(考试招聘):理论考试+面试;

3. 信息技术岗、病案管理岗、护理岗2、护理岗3、技师岗(考试招聘):理论考试+技能考试+面试。

(二)考试考核时间及地点。另行通知。

(三)考试考核成绩。

1. 临床医师岗1—12、护理岗1、行政管理岗1(考核招聘):综合成绩=面试成绩×100%;

2. 行政管理岗2(考试招聘):综合成绩=理论成绩×40%+面试成绩×60%;

3. 信息技术岗、病案管理岗、护理岗2、护理岗3、技师岗(考试招聘):综合成绩=理论成绩×30%+技能成绩×30%+面试成绩×40%;

理论考试、技能考试、面试及综合成绩均按“四舍五入法”保留小数点后两位小数。





0 6
六、特殊情形


1. 开考比例:招聘岗位实际报名人数与拟招聘岗位名额之比一般不低于3:1;达不到开考比例的,可降低为2:1;达不到2:1的,考试招聘岗位递减招聘名额或取消招聘岗位,考核招聘岗位可进一步放宽开考比例。

2. 采取考核招聘方式的岗位:考生综合成绩须70分及以上,方可进入下一环节。

3. 采取考试招聘方式的岗位:根据考生上一环节考试成绩从高到低依次确定进入下一环节考试人选。若考试成绩并列,则同时进入下一环节考试。技能考试和面试的比例(即进入技能考试或面试的考生数与拟招聘岗位人数之比)原则上为3:1,若达不到的,可降低为2:1;达不到2:1的,递减相应招聘名额或取消招聘岗位,考核招聘岗位可进一步放宽比例。若实际参加技能考试、面试的仅有1名考生,其技能考试、面试成绩须分别为70分及以上,方可进入下一环。





0 7
七、体检


体检人选按照拟招聘岗位名额,根据同一岗位考生考试考核综合成绩从高到低等额确定。考试考核综合成绩相同时,依次按符合《附件1》的其他条件中的优先条件、学历层次、面试成绩、技能成绩、理论成绩高者依序确定;若以上要素均相同,则加试结构化面试,以加试成绩高者进入下一环节。进入体检环节人员名单在重庆市开州区中医院网站(http://www.kzqzyy.com/)发布,请考生届时自行查看。

体检由开州区中医院按规定组织实施。体检标准参照《关于修订〈公务员录用体检通用标准(试行)及〈公务员录用体检操作手册(试行)〉有关内容的通知》(人社部发〔2016〕140号)等规定,结合本行业和岗位实际要求执行,并按规定填写《体检表》。除按相关规定应在当场或当天复检并确认体检结果的项目外,招聘单位或受检人对体检结论有异议的,可在接到体检结论通知之日起7日内提出复检申请,体检结论以复检结论为准。体检费用由考生自行承担。因考生自动放弃、体检不合格或被取消聘用资格而出现缺额,由院方决定是否递补。若递补,则按考生的综合成绩从高分到低分依次递补。若综合成绩相同时,依次按符合《附件1》的其他条件中的优先条件、学历层次、面试成绩、技能成绩、理论成绩高者依序确定;若以上要素均相同,则加试结构化面试,以加试成绩高者纳入递补。





0 8
八、公示


拟聘人员名单在重庆市开州区中医院网站(http://www.kzqzyy.com)公示,公示时间为5个工作日。





0 9
九、聘用及待遇


经公示无异议或异议信息经核实不影响聘用的拟聘人员(应届毕业生须取得毕业(学位)证书及相应资格证书),签订劳动合同,完善聘用手续,工资福利待遇按医院有关规定执行。未在规定时间内取得相关证件的,取消聘用资格。

招聘人员实行试用期。试用期满考核合格,予以正式聘用;考核不合格,或发现隐瞒聘前病史且身体条件不符合岗位要求等情况人员,解除聘用合同。




0 10
十、纪律要求


公开招聘临聘人员是医院加强人才队伍建设的重要渠道,必须严肃人事工作纪律,确保招聘工作顺利进行。严格执行有关人事政策规定,自觉接受纪检监察和社会监督,严禁徇私舞弊,若有违反规定或弄虚作假者,一经查实,取消报名资格或聘用资格,并按规定追究有关人员责任。





0 11
十一、其他


(一)考生要保持通讯畅通,如因考生个人原因影响招聘的,责任由考生承担。

(二)本简章由重庆市开州区中医院人力资源科负责解释。咨询电话:52120200。


重庆市开州区中医院公开招聘临聘人员报名表.docx

重庆市开州区中医院2025年公开招聘临聘人员岗位表.docx


关闭窗口
会员注册   版权声明  网站管理  联系我们  网站地图  站内搜索  百度地图  官方微信